Nutzen Sie die Power von SEO und digitalem Content-Marketing!
Die Corona-Pandemie hat Marketing und Vertrieb traditioneller Industrieunternehmen in Deutschland einen kräftigen Digitalisierungsschub verliehen. Immer mehr Marketing-Verantwortliche setzen auf digitales Content-Marketing. Häufig noch unterschätzt wird dabei die Rolle und Power von SEO.
Jeder B2B-Marketer möchte, dass seine Unternehmenswebsite im Internet leicht gefunden wird und in den Google-Suchergebnissen möglichst weit oben rankt. Die meisten B2B-Marketer wissen um die Bedeutung der Suche im Internet und kennen die grundlegenden Mechanismen der Suchmaschinenoptimierung (SEO). Vereinfacht gesagt bedeutet SEO, die eigene Website so zu optimieren, dass sie auf der Ergebnisseite der Suchmaschine (SERP) möglichst weit oben ranked. Mit einem guten Google-Ranking lässt sich wiederum der Traffic auf der eigenen Website – und damit auch die Chancen auf Neugeschäft – erheblich steigern. Dennoch erlebe ich in meiner täglichen Arbeit, dass in Deutschland SEO in vielen Industrieunternehmen häufig noch eine untergeordnete Rolle im Marketing-Mix spielt. Doch warum ist das so?
Inhaltsverzeichnis
Website als Vertriebskanal Nummer 1
Es gibt immer noch Vertriebs- und Marketing-Verantwortliche, die glauben, dass Website oder SEO im B2B-Marketing nicht so wichtig sind. Eine häufige Begründung: Niemand kaufe hoch komplexe technische Produkte online, da diese dafür viel zu beratungsintensiv seien. Und überhaupt, wer suche denn schon nach Nischenthemen wie Kreiselpumpen im Netz?
Die Antwort ist einfach: So gut wie jeder bestehende Kunde und potenzielle Interessent. Obwohl die meisten höherpreisigen B2B-Produkte vermutlich auch in den kommenden Jahren über den direkten Kontakt zum Vertrieb gekauft werden, belegen zahlreiche Daten, warum die oben beschriebene Sichtweise heute überholt ist. Es gibt jede Menge Statistiken, welche die Bedeutung der Online-Suche im B2B-Sektor belegen. Um diesen Beitrag kurz zu halten, erwähne ich nur folgende: 70 % des B2B-Beschaffungsprozesses erfolgen heute digital und Suchmaschinen (vor allem Google) sind heute die Informationsquelle Nummer eins für B2B-Käufer. 90 % der Ingenieure und 61 % der B2B-Entscheidungsträger beginnen ihren Kaufprozess mit einer Websuche.
Im Durchschnitt führen sie zwölf Suchen durch, bevor sie überhaupt mit dem Vertrieb in Kontakt treten. Das bedeutet, dass der Käufer teilweise seine Lieferantenauswahl trifft, ohne überhaupt mit einer Vertriebsabteilung gesprochen zu haben. Um das zu verhindern, muss es Ziel eines jeden B2B-Unternehmens sein, an möglichst vielen Online-Kontaktpunkten (Touchpoints) mit relevanten Inhalten präsent zu sein.
Digitalisieren oder verlieren
Im Zuge der veränderten Vertriebssituation in Zeiten von Corona haben B2B-Unternehmen schmerzhaft die Grenzen traditioneller Vertriebsansätze erfahren. Denn wie verkauft man erfolgreich, ohne die etablierten Industriemessen und teilweise ohne, dass der Vertrieb den Kunden besuchen darf? Ganz zu schweigen von weiteren limitierenden Faktoren wie der schwierigen Mess- und Planbarkeit traditioneller Vertriebswege. Aufgrund des dramatisch veränderten Informationsverhaltens der B2B-Buyer entsteht gerade ein Bruch im Markt zwischen „Adopters“ und „Non-Adopters“ von digitalem Vertrieb und Marketing, wobei letztere mit der Zeit erhebliche Marktanteile verlieren werden.
Doch was hat das mit SEO und Content zu tun? Ein einfaches Beispiel: Nehmen wir an, Sie verkaufen Elektromotoren. Ihr gesamter Web-Inhalt ist um Ihre Produkte und deren technische Merkmale herum gestrickt. Ihr Wettbewerber verfolgt einen stärker kundenzentrierten Ansatz, indem er über die Technologie-Basics der Antriebstechnik spricht, nützliche Anleitungen zu praktischen Problemen zur Verfügung stellt und dem Kunden die Vorteile effizienter Motoren in Bezug auf Verfügbarkeit und Produktivität erläutert (gute Beispiele sind hier beispielsweise SEW oder Danfoss).
Die Inhalte des Wettbewerbers machen das Leben der Anwender einfacher und gehen direkt auf deren Bedürfnisse ein. In diesem Beispiel wird die Website Ihres Wettbewerbers vermutlich bei acht von zehn Suchbegriffen, die sich auf Elektromotoren beziehen, höher eingestuft werden als Ihre Website. Das wiederum bedeutet, dass Sie mit hoher Wahrscheinlichkeit etwa 80 % des Web-Traffics oder der Lead-Touchpoints (= Möglichkeiten für potenzielles Neugeschäft) an den Marktbegleiter verlieren.
Content als wichtiges Unterscheidungsmerkmal
Die Algorithmen der Suchmaschinen – insbesondere Google – werden immer intelligenter. Das führt dazu, dass wenngleich Link-Building und technische SEO weiterhin wichtig sind, heute Content die Königsdisziplin der SEO ist. Es kann zwar in einigen Fällen sinnvoll sein, bezahlte PCC-Werbung (PCC = Pay-per-Klick) bei Google zu schalten, um Ihre Website im Ranking nach oben zu bringen. Aber um ständig auf den Top-SERP-Plätzen zu landen und Ihre Website als vertrauenswürdige, nützliche Informationsquelle für Ihre Kernthemen zu etablieren, müssen Sie vor allem in guten organischen Content investieren – insbesondere wenn Sie planen, Leads oder Neugeschäft über Ihre Website zu generieren.

Relevanter Content – Schnittmenge aus Markttrends, Kundenbedürfnissen und Unternehmensstrategie – ist der Schlüssel zu erfolgreichem digitalen Content-Marketing. Quelle: Publitek
Aber was sind gute Inhalte? Um relevante Inhalte für Ihre Zielgruppe zu erstellen, müssen Sie zunächst die Bedürfnisse Ihrer Kunden verstehen und wissen, nach welchen Informationen diese suchen. Ein guter Startpunkt ist eine intensive Keyword-Recherche (es gibt viele, teils sogar kostenlose Tools, die Sie hierfür nutzen können). Wenn Sie die Kundenbedürfnisse identifiziert haben, müssen Sie passende Inhalte erstellen. Diese Inhalte sollten die Fragen Ihrer Kunden beantworten und Lösungen für deren Probleme anbieten und Mehrwert stiften.

Die Google-Suchanfragen verraten eine Menge über die Interessen und Herausforderungen der Kunden. Daher bildet eine Analyse der Keywords und Search Intents eine gute Grundlage für kundenzentrierten Content.
Diese Kundenzentrierung erreichen Sie, indem Sie beispielsweise den Content auf die oben genannten Keywords und Suchbegriffe entsprechend der dahinter liegenden Benutzerabsicht (User Intent) des Suchenden ausrichten. Beim User oder Search Intent geht es nicht so sehr darum, welche Schlüsselwörter jemand in die Suchleiste eingibt, sondern vielmehr darum, warum er oder sie diese Suche durchführt und welches Problem er oder sie damit zu lösen versucht. Aus diesem Grund performen im B2B-Bereich auch Longtail-Keywords besonders gut, da die Interessenten meist ganze Fragen und nicht nur Stichworte in die Suche eingeben. Um beim Beispiel Elektromotor zu bleiben: Gibt jemand „Wie kann ich Motorschutz gegen Überlast schützen?“ bei Google ein, möchte er vielleicht vordergründig einen Motorschutzschalter kaufen, der User Intent dahinter wäre hier aber, dass er nach Lösungen sucht, um Stillstandzeiten zu minimieren sowie die Betriebssicherheit und Verfügbarkeit seiner Anlagen zu erhöhen.
Kundenzentriertheit definiert die Content-Strategie
In den letzten Jahren hat die Digitalisierung die Buyer Journey der B2B-Käufer stark verändert. Die Zeiten einer linearen Customer Journey sind vorbei. Der Kunde wählt die Touchpoints und die Geschwindigkeit des Kaufprozesses nach Belieben. In der digitalen Welt beschäftigen sich die Menschen bevorzugt mit den Marken, die relevant, hilfreich und persönlich sind. Die Marken mit dem hilfreichsten Content und der besten Benutzer-/Kundenerfahrung machen am Ende das Rennen.
Als B2B-Marketer müssen wir daher ein tiefes Verständnis für die Bedürfnisse und Suchabsichten unserer Kunden entwickeln. Und eine gründliche SEO-Analyse ist hierfür ein perfekter Start. Mit dem Wissen wonach unsere Kunden suchen, wo sie suchen und warum sie etwas suchen, können wir dann den bestmöglichen Content produzieren – der für den Kunden einen Mehrwert schafft und seine Bedürfnisse im spezifischen Kontext seiner Suche berücksichtigt. Im Idealfall wird jeder Inhalt auf die Persona des Kunden und seine Phase im Kaufzyklus zugeschnitten. Die Erstellung dieser hochwertigen, relevanten Inhalte sollte das Kernstück jeder B2B-Marketing-Strategie sein.
Hilfreiches Tool: Checkliste Content
Betrachten Sie SEO nicht als etwas rein Technisches oder etwas, das nur im Online-Marketing zu verorten ist. SEO-Analysen sollten verwendet werden, um ein Verständnis für die Kundenbedürfnisse zu erhalten, um schlussendlich ein optimales Kundenerlebnis zu schaffen. Dies ermöglicht es Ihnen, die Customer Centricity in den Mittelpunkt Ihrer Content-Strategie zu stellen.

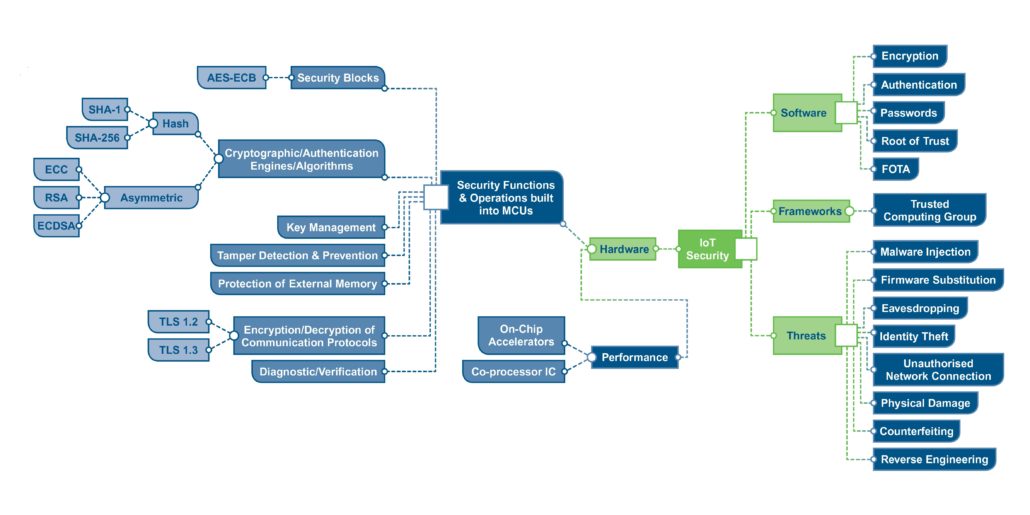
Auf Basis einer „Mindmap“, die auf der SEO-Analyse bzw. Keyword-Recherche fußt, lässt sich eine User-zentrierte Content-Strategie und Informationsarchitektur aufbauen. Hier: Beispiel IoT Security. Quelle: Publitek
Um dieses Level an Nutzerfokus zu erreichen, müssen B2B-Unternehmen traditionelle Silos aufbrechen und integrierte Content-Teams bilden. Inbound-Marketing ist weitaus produktiver, wenn SEO und Content-Erstellung gemeinsam von Digital-, Content- und PR-Teams durchgeführt werden. Wenn Sie diesen kundenzentrierten Content-Ansatz verfolgen, werden sich die Performance und das SERP-Ranking Ihrer Website deutlich und messbar verbessern – ein entscheidender Faktor, um eine erfolgreiche digitale Customer Journey und gesunde Sales-Pipeline mittels Content-Marketing zu kreieren.
Mehr zum Thema „Content-Marketing“
- bvik-Workshop digital: „Hilfe, wir brauchen guten Content“
25.03.2021, Publitek GmbH - bvik-Whitepaper „Content-Marketing im B2B“ (Vollversionen für bvik-Mitglieder kostenlos)




